行业/应用领域
高端音频
使用的产品
散装金属箔® VSH 电阻器
案例研究说明
升级 Bowers & Wilkins 800 系列可变高通对准滤波器
挑战
“以尽可能低的噪音获得最透明、无色的声音呈现”。
备用滤波器电路使用 1% 金属膜电阻器(31 个)、1/8 瓦标准质量,无法提供其他几乎完美的扬声器系统所要求的声音。因此,尽管滤波器执行了其预期的二阶品质因数 = 2 任务,即根据约翰·鲍尔斯后期的设计目标将四阶贝塞尔对齐转换为六阶巴特沃斯,但总体频率响应中存在畸变导致令人不满意的聆听真实感,损害了 Matrix 800 系列扬声器原本出色的全方位性能。
解决方案
在电子设备中替换 VSH 系列 Bulk Metal® 箔电阻器显着提高了电路的声音能力,使扬声器的真正质量完全活跃起来。
用户解释
当我们着手升级我们的 B&W 800 系列可变高通对准滤波器时,我们研究了各种可能性,以获得最透明、最无色的声音行为,以及尽可能低的噪声系数。我们想用 Bulk Metal® 箔电阻器替换和替代电路中每个电阻器的精确值,并观察这将在设备中带来的改进。根据我们过去使用 Vishay 箔电阻器的经验,我们非常乐观。
我尝试过 VTA 系列、S 系列和 VSH 系列,个人更喜欢我从 VSH 类型中获得的结果。当我们在电路中使用某个电阻器时,我们允许大约 100 到 200 小时的老化和稳定时间。此后,我们对参考设备进行了详尽的听力测试。VSH 类型不仅提供最好的声音,而且它们还是紧凑的设备,具有通孔可用性。

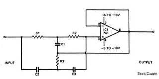
图 1 和 2:B&W 800 系列可变高通对准滤波器

Vishay 箔电阻器应用团队提出了一项建议,以满足电路中使用的每个电阻器的要求,以获得正确的高通对准,使用 VSH 类型,为该应用提供比其封装 S 更高的透明度类型,同时保持对 RFI 免疫。
